Product Summary
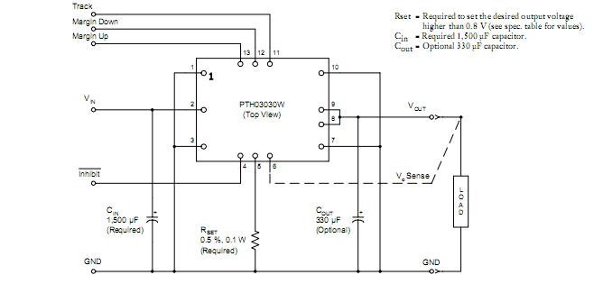
The PTH03030WAS is a series of high-current non-isolated power modules from Texas Instruments. The PTH03030WAS is characterized by high efficiencies, and up to 30 A of output current, while occupying a mere 1.64 in2 of PCB area.
Parametrics
PTH03030WAS absolute maximum ratings: (1)Track Input Voltage: -0.3 to Vin+0.3V; (2)Operating Temperature Range: -40 to 85℃; (3)Solder Reflow Temperature: 235℃; (4)Storage Temperature: -40 to 125℃; (5)Mechanical Shock: 500GS; (6)Mechanical Vibration: 10GS; (7)Weight: 10g.
Features
PTH03030WAS features: (1)Up to 30-A Output Current; (2)3.3-V Input Voltage; (3)Wide-Output Voltage Adjust(0.8 V to 2.5 V); (4)135 W/in3 Power Density; (5)Efficiencies up to 93 %; (6)On/Off Inhibit; (7)Pre-Bias Startup; (8)Margin Up/Down Controls; (9)Under-Voltage Lockout.
Diagrams

| Image | Part No | Mfg | Description | ![]() |
Pricing (USD) |
Quantity | ||||||||
|---|---|---|---|---|---|---|---|---|---|---|---|---|---|---|
![]() |
![]() PTH03030WAS |
![]() Emerson / Astec Power |
![]() DC/DC Converters DC-DC 1OUT 0.8V-2.5V 30A 75W 13-Pin SMT |
![]() Data Sheet |
![]()
|
|
||||||||
![]() |
![]() PTH03030WAST |
![]() Emerson / Astec Power |
![]() DC/DC Converters 2.95-3.65Vin 0.8-2.5V 30A |
![]() Data Sheet |
![]()
|
|
||||||||
(China (Mainland))









